Architecture Overview#

At a high level, the system consists of three entities:

  • LmP Devices

    • Execute lmp-device-register to associate the device with the gateway

    • Run aktualizr-lite and fioconfig daemons.

  • The device gateway

  • The Rest API - tooling like Fioctl and app.foundries.io use.

Devices talk to the device gateway using mutual TLS. The device gateway provides a set of REST APIs to support:

Aktualizr-lite and fioconfig run as separate daemons, periodically polling the device gateway with HTTP GET requests at configurable intervals.

Due to the fact devices are polling the server, REST API changes requested by Fioctl® tooling happen asynchronously.

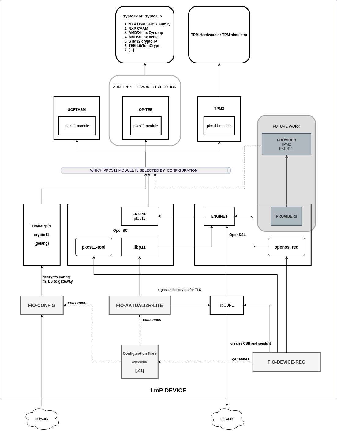
How A Device Uses Security Hardware#

An LmP device uses Hardware Security Modules (HSM), Trusted Platform Module (TPM) devices, or Trusted Execution Environments (TEE) via the Public-Key Cryptography Standards #11 (PKCS#11) API.

They provide the guarantee that secrets will not be leaked and that communications will be secure. Certain keys will be provisioned during device manufacturing.

LmP Device architecture diagram

How A Device Finds Updates#

Aktualizr-lite uses TUF to find and validate the available Targets that a device may install. Aktualizr-lite will periodically check-in using this high level logic:

  • Asks if a new root.json exists. This allows a device to know about key rotations before going further. This call is almost always going to result in an HTTP 404 response.

  • Asks for the timestamp.json metadata. If this file has not changed, there is no need to ask for more metadata—nothing has changed.

  • Asks for the snapshot.json metadata. If this file has not changed, there is no need to ask for more metadata—the targets have not changed.

  • Ask for the targets.json metadata. At this point, the device can see if a new Target is available for installation.